一天底kaiyun全站网页版登录APP会发布新闻下月新型餐饮行业方式的月刊文书 ,手机版可供勉费资源下载 。 喜欢加关注kaiyun全站网页版登录APP中国官网或朋友圈大众用户群体号jeremybrand 。
kaiyun全站网页版登录APP快讯:各位新老客户 ,kaiyun全站网页版登录APP中国(广州)已乔迁至自购物业——天河北大都会广场3315 ,新办公室位于广州市中心核心CBD区...详情本年月刊P8-9
kaiyun全站网页版登录APP新案:北京红狮科技发展有限公司是一家传承百年造漆技术 ,集研发、生产、销售、服务于一体的高新技术企业...详细本年月刊P10-13
kaiyun全站网页版登录APP论连锁:奢侈品牌大多以优良的产品品质、极致设计美学、高昂的价格、独特的品牌背景文化及理念等几个方面(文/kaiyun全站网页版登录APP武汉彭绍普)..具体情况见本年月刊P14-15
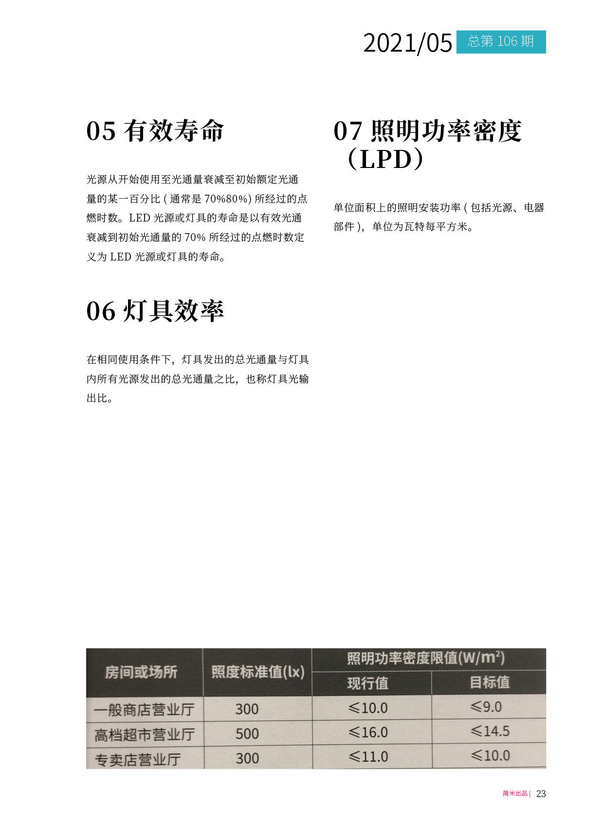
kaiyun全站网页版登录APP知识分享:商业照明不同于一般照明 ,接下来《kaiyun全站网页版登录APP月刊》将开展照明专讲系列 ,本月是第1讲 ,kaiyun全站网页版登录APP来讲讲商业店铺照明的节能要求...详细本期发生月刊P22-23
本期趣话kaiyun全站网页版登录APP人:“特等奖"详情小编月刊P27
当期月刊要素商品图片▼▼











顾:
以往月刊回首过去▼▼
202004第93期 202005第94期 202006第95期 202007第96期 202008第97期 202009第98期 202010第99期 202011第100期 202012第101期 202101第102期 202102第103期 202103第104期 202104第105期
T19925750847
总监(注明:设计)

